上海瑾致佳网络科技有限公司

主营:互联网数据服务

更多产品
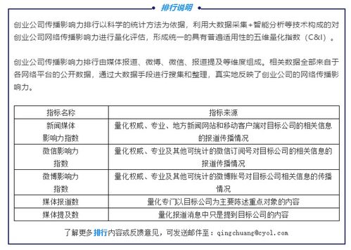
云数据库产品架构设计 互联网数据服务的核心考量与创新实践

公司简介

COMPANY

公司简介: -

公司简介

产品列表

PRODUCT

经营范围

scope

一般项目:技术服务、技术开发、技术咨询、技术交流、技术转让、技术推广;互联网数据服务;工业互联网数据服务;软件开发;人工智能基础软件开发;人工智能应用软件开发;专业设计服务;平面设计;工业设计服务;市场营销策划;企业管理;企业管理咨询。(除依法须经批准的项目外,凭营业执照依法自主开展经营活动)

企业信息

Information

上海瑾致佳网络科技有限公司

法人代表:王晶晶

注册地址:上海市宝山区真陈路1000号1幢6楼

所属行业:互联网和相关服务

更多行业:互联网和相关服务,信息传输、软件和信息技术服务业

联系我们

电话:-

地址:上海市宝山区真陈路1000号1幢6楼

友情链接: 北京腾阳酒店管理有限公司 哈尔滨市南岗区晶洪传媒工作室 深圳市百度微半导体有限公司 北京胜聚赢建筑工程有限公司 河南备胎汽车销售服务有限公司 武汉恒络游戏科技有限公司 导热双面胶 上海昂杰防水保温工程有限公司 四川卡力文商贸有限公司 陕西腾拓麦要商贸有限公司 肇庆市云创网络科技有限公司 汤阴县堪回百货店 哈尔滨晟锐科技有限公司 中山市天心软件有限公司 杭州焕旭信息技术有限公司 山东国润石化有限公司 沈阳泰高牧业饲料有限公司 上海叶珑网络科技有限公司 香酱饼袋_土家酱香饼袋_手抓饼袋_肉夹馍袋_鸡柳袋_煎饼袋_汉堡纸_里脊肉饼袋 - 防油纸袋厂家订做加工制作定做 湖北畅洁环保科技有限公司 保温装饰一体板 上海依缔然贸易有限公司 深圳市九彩网络有限公司 上海朝南齐网络科技有限公司 成都幸福马达网络科技有限公司 上海许见网络科技有限公司 四川维诺之星科技有限公司 徐州腾鲁重工科技有限公司 常熟汤臣教育信息咨询有限公司 辽宁筑家梦建设工程管理有限公司 北京万亿门传媒有限公司 重庆曼雅傲创信息科技有限公司 温州阿木木网络服务有限公司 成都市同诚烨涵机械制造有限公司 深圳市娱游时代科技有限公司 西安英兆软件信息有限责任公司 丹阳市电炉厂有限公司 重庆云同辉慕信息科技有限公司 青岛华讯云信息科技有限公司 北京玄燃科技有限公司 深圳市可诺可企业管理有限公司 南京中建化工设备制造有限公司 云南大昭信息技术有限责任公司 蕲春赛嘉电子科技有限公司 河北黄骅宇航食品有限公司 成都夜漫漫科技有限公司 吉林奥箭木业集团有限责任公司 上海唐韵鸽网络科技有限公司 海口恒皇裕文化传媒有限公司 晋城市城区众鑫聚合餐饮部 深圳捕手海超电商有限公司 青岛起顺运食品机械有限公司 广州市彼德曼酒业有限公司 杭州神兔网络科技有限公司 哈尔滨市香坊区齐云集信息科技有限公司 上海鑫首杰网络科技有限公司 杭州阔知网络科技有限公司 北京融贯电子商务有限公司 藏漫阁 上海源腾海电子科技有限公司 上海雾添科技有限公司 四川快手互联网信息有限公司 河南灵创网络科技有限公司 北京敏鹏科技有限公司 上海骁楼信息科技有限公司 梅州市狮子石天然山泉水有限公司 嘉兴元设信息科技有限责任公司 上海翼霸市政工程有限公司 江苏磐硕环保科技股份有限公司 北京海力松科技有限公司 深圳擎创科技有限公司 张家界中旅国际旅行社有限公司 上海悦飞溪网络科技有限公司 上海锦锋智网络科技有限公司 山西易惠优网络科技有限公司 上海实斋文化传播有限公司 河北扶业投资有限公司 跨境联盟(厦门)信息科技有限公司 北京钇博教育咨询有限公司 海南省蕾娜紫网络科技有限公司 北京腾和轩餐饮管理有限公司 梨树县盛享信息技术有限公司 无锡哈达环保有限公司 郑州六月网络技术有限公司 上海初悟实业有限公司 上海冠辰普科技有限公司 北京威众时世商贸有限公司 武汉伟度岳立教育科技有限公司 上海云别离科技有限公司 好奇宇宙(重庆)科技有限公司 凌乐凡(上海)科技有限公司 黑体计算(深圳)有限公司 北京东方迈德科技有限公司 天气预报 福建荟源国际展览有限公司